Abstract
Soil has supported terrestrial food production for millennia; however, agricultural intensification may affect its resilience. Using a systems-thinking approach, we reviewed the impacts of conventional-agriculture practices on soil resilience and identified alternative practices that could mitigate these effects. We found that many practices only affect soil resilience with their long-term repeated use. Lastly, we ranked the impacts that pose the greatest threats to soil resilience and, consequently, food and feed security.
Similar content being viewed by others
Introduction
Resilience theory
Resilience theory describes a spectrum of system responses to drivers or perturbations from gradual, near-linear and reversible, to abrupt, non-linear and strongly hysteretic1. The position of a system on this spectrum is affected by the nature of feedback loops. Resilient systems are dominated by balancing (or negative) feedback loops that absorb short- and long-term stress without changing the overall system structure and function. As stress increases, the underlying feedback mechanisms may change from net balancing to net reinforcing via a strengthening of existing reinforcing (or positive) feedback loops, emergence of new reinforcing feedback loops, or via a weakening of existing balancing feedback loops. Systems with the strongest net reinforcing feedback mechanisms are associated with the strongest hysteretic effects2, meaning that they may be the most difficult to restore. Furthermore, stronger interactions between systems may be expected to increase the number of the ‘cascades of collapse’, wherein loss of resilience in one system triggers a domino effect resulting in degradation across many other systems3.
Simplified, more homogenised structures – such as agroecosystems – may have fewer internal balancing feedback loops and a reduced ability to reconfigure quickly in the face of stress; i.e., are potentially low-resilience systems. However, agroecosystems exist under human management. Short-term management interventions tend to maintain or stabilise the system (e.g., irrigation in place of limited rainfall) but may unwittingly erode internal balancing feedback loops (e.g., tilling soil leading to degraded soil structure and soil organic matter (OM) loss) upon which the resilience of agricultural soils to future stresses could ultimately depend3. Eroding or removing balancing feedback loops could lead to long-term growth in the influence of reinforcing feedback loops accompanied by vicious circles, characterised by increases in salinity, pests, weeds, diseases and decreases in crop yield or plant species persistency – all made worse when management interventions are inaccessible (e.g., when geopolitical shocks delay access to agrochemicals). Similarly, in the short-term, management practices have the potential to strengthen existing reinforcing feedback loops, or to drive emergence of new reinforcing feedbacks. Thus, recent developments in systems thinking can help provide insight into how best to manage agriculture for resilient soils4, ranging from highlighting potential interventions and feedback loops to system interactions, as well as near-irreversible effects (discussed below).
Resilience of agricultural soils
This work is intended to demonstrate how resilience theory can be applied to the most prevalent global agricultural production systems, through reviewing academic literature and determining the major threats to soil resilience. Not all agricultural production systems could be covered within one article and the absence of practices that impact soil resilience, such as peatland drainage for cultivation and forestry and soil compaction caused by heavy machinery use, is acknowledged. We envisaged that subsequent work could explore in more detail the complexity of different types of systems, management, and the impacts and feedback loops that occur within, or as a result of, them.
We focus on the effects of agricultural practices on the resilience of soils as they, either directly or indirectly, support 95% of food production5, are the largest terrestrial store of carbon on the planet (1700 Gt6) and provide habitat for as much as 59% of the Earth’s species7. Healthy soils provide a variety of functions and services that are directly or indirectly related to soil structure, soil biota and its biodiversity8,9. Soil resilience has been defined in earlier research10,11. However, human-induced soil degradation, combined with climate change, is compromising soil resilience and undermining our ability to achieve Sustainable Development Goals (SDG) associated with soil, such as zero hunger, clean water and sanitation and life on land. Various threats to soil have been identified globally, including elevated erosion, OM loss, salinization, acidification, contamination, biodiversity loss, nutrient imbalance, compaction, sealing, and loss of moisture12. These threats are strongly interrelated and linked through powerful feedback loops and are responsible for pervasive soil degradation13. Most of the world’s soil resources are in only fair, poor, or very poor states; over three-quarters of the Earth’s land area is degraded in some way, and one-third is moderately to highly degraded [12, IPBES, 201814). Soil degradation incurs substantial economic loss both in developed and developing countries. The areas of land experiencing losses of ecosystem services associated with land degradation have been estimated to range 16,746 or 29,623 USD km-2 for Oceania to 224,434 or 124,191 USD km-2 for Asia, according to the Imhoff or Haberl model, respectively, with unsustainable agricultural practices cited as the typical cause (ELD Initiative, 201515). However, there are wider implications of many of the agricultural management practices outside of the soil system; for example, production of greenhouse gases and air pollutants, transfer of nutrients and other pollutants to surface and ground waters, or energy requirements for producing agrochemicals or other agricultural products, which can ultimately feed back into soil processes. Here, our focus was on soil, the processes occurring immediately within it, and the implications of conventional agricultural management practices for soil resilience. We used the capacity for soil to support agricultural productivity as crop or meat and milk yields as our measure of soil resilience. Although we note that wider external feedbacks, such as climate change, will also affect the long-term sustainability of agricultural production.
Conceptualising the sustainability of farm management practices on soils
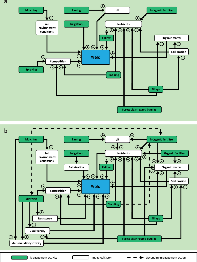
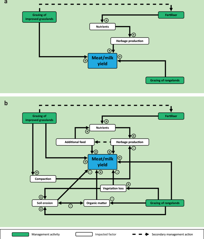
To provide insight into the short- and long-term impacts of conventional agricultural management practices on agricultural soils, we constructed system diagrams focusing on effects reported in the scientific literature of the most common and widespread agricultural management practices: tillage; application of nitrogen (N) fertiliser; liming; application of pesticides; plastic mulch films; irrigation; flooding; extensive and intensive grazing and shifting cultivation (Supplementary Figs. 1−10). From these, we considered the potential balancing and reinforcing feedbacks resulting from each management practice across both short- and long-term timeframes, highlighted the direction of reported effects and identified cycles where reinforcing feedback loops may be observed and how they might affect yields (Supplementary Figs. 1−10). The systems diagrams were used to demonstrate the long-term impacts of crop and grazing management systems (Figs. 1 and 2 and described in full in the Supplementary Information, Supplementary Figs. 1−10) and how multiple management interventions are used to maintain crop, meat and milk yields. The short- and long-term impacts of the listed agricultural practices are briefly summarised below. In each case, the starting point is considered to be a soil under natural or semi-natural vegetation, which is converted to agricultural production. We note that the external impacts of the practices examined are many and can also affect soil resilience; however, these were outside the scope of our analysis and have not been included. Instead, this research is focused on the direct effects of conventional agricultural management practices on soil resilience.
Tillage
Tillage is a common practice that inverts soil to a predetermined depth and is carried out to reduce competition from other plants, to improve conditions for seed development, and to improve access to soil nutrients (see Supplementary Fig. 1 for further details). In the short-term, there are few consequences for yield arising from conventional tillage, and a yield gain can be achieved due to the mineralisation of soil OM into nutrition that is readily available for crop uptake, so the practice continues with no remedial management (Supplementary Fig. 1a). There are negative external impacts associated with tillage in the short-term16,17 which include elevated soil erosion, nutrient losses via leaching and gaseous emissions, mortality of beneficial invertebrates (e.g., earthworms) and the disruption of fungal hyphal networks. However, the impacts of these on soil resilience are more likely to become consequential after repeated tillage rather than in the short term.
Over the long-term, repeated tillage leads to declines in soil OM, soil nutrient supply, beneficial invertebrates and fungal hyphal networks, soil aggregate stability and potential development of plough pans16,18,19 (which can be addressed using deep tillage) (Supplementary Fig. 1b). These biogeochemical and physical changes to the soil result in a positive reinforcing feedback loop, whereby declines in soil OM leads to declining crop yields and soil erosion, potentially resulting in increased dependence on tillage (potentially deeper tillage) or fertiliser inputs to maintain crop yields (see also Supplementary Fig. 2) or a change in management practices17,20 (Table 1).
Application of fertilisers
Fertilisers can be split broadly into two groups. First, fertilisers are derived from organic residues such as livestock manures, composts, sewage sludge, and other recycled organic by-products. The second fertiliser category is sourced via industrial synthesis or mineral extraction (see Supplementary Information for more detail). We focus on N as the primary macronutrient added to soils globally; however, soil applications of mined nutrients such as phosphorus are also highly relevant for the long-term resilience of soils21. The short-term effects of applying synthetic N fertiliser, where it is limiting, are typically beneficial for crop yields22 (Supplementary Fig. 2a). The consequence of this positive crop response to N fertilisation is to continue applying it as a routine practice.
Over the long term, continued use of synthetic N fertilisers has a complicated relationship with crop yield (Supplementary Fig. 2b). Vonk et al.23 demonstrated that crop N uptake can increase over continuous years of N fertilisation, due to the legacy of increased soil N supply. However, increasing application rates of N fertiliser does not continue to be related positively to crop yield, with over-fertilisation potentially leading to yield losses, associated with the hormetic effects of excess N on plant stomata24 and accumulation of nitrate in leafy vegetables25. Long-term, repeated application of N fertilisers has been linked to increases in soil organic carbon26, soil microbial biomass27 and bacterial diversity28 in agricultural soils, relative to unfertilised soil. However, application of urea or ammonium-based N fertiliser can lead to soil acidification over the long-term, predominantly caused by nitrification processes and base cation removal (via harvesting or leaching29). Thus, synthetic fertiliser addition associated with declining soil pH can become a positive reinforcing loop, acidifying soil and leading to declining yields unless soil pH is managed (Supplementary Fig. 3).
Liming
Liming soil (adding calcium-based compounds) to replace harvested base cations30 and adjust soil pH for optimal crop growth conditions is practised in many countries. The pH adjustment of an acid soil toward the optimal pH for a crop has a positive effect on crop yield30. This is true in both the short- and long-term when farmers monitor their soil pH (Supplementary Fig. 3).
Application of pesticides
Application of pesticides is considered an essential practice for producing high crop yields31 (see details in Supplementary Information and Supplementary Fig. 4). Pesticides are bioactive toxic substances used to control pests; they include herbicides, fungicides, insecticides, and nematicides. In the short-term, following pesticide application, crop yield increases32 through the combined effects of decreased competition between pests and the crop for nutrition and water, and through the reduced infestation of diseases and insects on the crops (Supplementary Fig. 4a).
Generally, pesticides are meant to have low environmental persistence and good biodegradation properties, but over the long term, they can accumulate in soils and harm non-target organisms33. The cumulative impact of improper or inappropriate use of pesticides leads to resistance in target and non-target insects, fungi, bacteria and weeds34, accumulation of pesticides (e.g, organochlorine, organophosphate) and their degradative products32 (metabolites; including heavy metals: e.g., Cu, Mn35) in soil which altogether entails negative effects on soil biota, soil processes and functions (Supplementary Fig. 4b). These long-term effects can have implications for exacerbating reinforcing feedback loops and crop yields.
Plastic mulch films
Plastic mulches are used in agriculture to increase soil temperature, promote germination, protect crops, reduce soil water evaporation, support irrigation systems, reduce soil erosion and alter the spectral distribution and availability of light for the crop below36. After crop harvesting, the non-biodegradable plastic mulch film should be removed, to be incinerated or disposed of in landfill sites37, however this recovery is often neglected, and plastic residues can accumulate in agricultural soils38.
The short-term benefits of mulching with plastic films include accelerating germination, crop protection and shortening the growing season, allowing plants to be harvested sooner39 and having a positive relationship with crop yield (Supplementary Fig. 5a). In the long-term, repeated use and ploughing-in of plastic mulch films can contribute to reinforcing feedback loops associated with accumulation of plastic residues in soils, which affects soil conditions (including soil microbial composition, soil structure and physicochemical properties40) and has a toxic effect on soil biota41, thus undermining soil resilience and leading to yield reductions38 (further detailed in Supplementary Information).
Irrigation in arid and semi-arid areas
Crop growth is often water-limited, and the use of irrigation systems, particularly in semi-arid and arid areas, can ensure crops receive an adequate water supply during the growing season. Currently, 22.5% of global cropland has irrigation systems in place42. Irrigation of crops can result in dramatic yield increases43 in both the short- and long-term (Supplementary Fig. 6). Consequently, irrigation is a significant management tool for farmers, which enhances crop yields from soils that might overwise produce low yields, with the global land area equipped for irrigation increasing by 11% between the years 2000 and 201544.
However, where water resources are often limited, farmers can be compelled to use poor-quality water (e.g., brackish water) for irrigation. Indeed, much of the global expansion in irrigated lands has occurred in places that are water-stressed (where use exceeds supply44. Long-term, repeated irrigation with water containing elevated concentrations of ions (e.g., Na+ and Cl-) introduces salts to the agricultural system, increasing soil salinity over the longer term, with strong evaporative forces leaving the salts present in irrigation water on the soil surface45. Salinisation of soils significantly impacts soil resilience and the capacity to grow crops and a reinforcing feedback loop is observed when water limitation is managed with brackish water (Supplementary Fig. 6b).
Flooding of paddy fields
Rice production under flooded conditions (also known as paddy soils) has been practised for millennia, and it includes many elements that make it very sustainable46. In the short-term, initial flooding of soils can result in a release of nutrients, meaning fertiliser inputs can be minimal47. The effects of flooding in the short-term, including adequate water supply and a reduction in pests and diseases, typically result in high and stable yields46 (Supplementary Fig. 7a). Over the long-term (Supplementary Fig. 7b) the uptake of intensive agricultural practices, such as the use of high yielding and fertiliser dependent rice varieties, mechanisation of farm practices and increased agrochemical inputs (fertilisers and pesticides), has enabled rice yields under flooded conditions to support 4.6 billion people as a staple food crop (2018 values48). Although the uptake of these technologies is associated with unsustainable externalities, the practice of flooding soil and paddy agriculture continues to deliver high rice yields and seemingly minimally affects the long-term resilience of these important agricultural soils48.
Livestock grazing of intensively managed grassland
Typical characteristics of intensively managed grasslands are that they are sown with high-yielding plant varieties, grazed by livestock bred for high productivity, and managed at high stock densities. Grazing at optimal levels can increase primary productivity and potentially support a more diverse habitat. However, mis-managing grassland, e.g., by imposing stocking rates exceeding the carrying capacity49, can contribute to grassland degradation and desertification50. In the short-term, increasing stocking rates will increase meat/milk yields per hectare (see supplementary Information and Supplementary Fig. 8a). Herbage production can be increased through fertiliser inputs51, which will have a positive relationship with meat/milk yields (Supplementary Fig. 8a). Over the longer-term, large herds/flocks grazing the same amount of land will force the system into reliance on additional nutrient inputs as fertilisers, to replace the harvested nutrients and maintain grass yields (Supplementary Fig. 8b). Intensive grazing, particularly under wet conditions, can lead to soil compaction, which has a negative relationship with herbage production and, ultimately, the reduced ability to support livestock; i.e., decreased carrying capacity52 (Supplementary Fig. 8b). At the point where the intensively managed grassland can no longer support the growth of the herd/flock grazing it, additional feed is required to sustain production.
Livestock grazing of rangeland
Rangelands include natural grassland, savanna, shrubland, many deserts, steppe, tundra, alpine communities and marshes49. Grazing animals are considered an integral part of many rangeland ecosystems. Whereas once rangelands supported large herds of grazing animals intrinsic to their landscape, the loss of these native animals makes traditional pastoral grazing a key component of habitat maintenance53. The sustainability of grazing rangelands is a topic of intense debate: some studies suggest large areas could carry greater numbers of livestock54; others state the current stocking rate of rangelands is approaching or has already exceeded any carrying capacity55, whilst others observe that the carrying capacity of rangelands varies spatially and temporally56.
In the short-term, grazing rangelands with livestock has a positive relationship with meat, milk and other animal product yields (Supplementary Fig. 9a). However, in the longer-term with inappropriate grazing practices this positive relationship is lost, with overstocking or overgrazing of rangelands considered a major factor in rangeland degradation57 (Supplementary Fig. 9b), leading to vegetation loss58, declining soil OM59 and soil erosion58. Continuous grazing of low-input grassland results in declining productivity over time, irrespective of the stocking rate60.
Forest clearing and burning followed by fallow
Forest clearing and burning followed by a fallow period (or slash and burn or shifting cultivation) is driven by economic and demographic factors61. As the demand for agricultural land increases, deforestation via forest clearing and burning enables large areas of natural and semi-natural biomass to be cleared for the production of crops and livestock. The practice of forest clearing and burning followed by a fallow period, before repeated clearing, currently occurs in many tropical regions, due to food and nutritional security pressures61.
Initially, forest clearing and burning has a positive relationship with crop and timber yield, with enhanced nutrient and cation supply sourced from ash inputs into the soil supporting biomass growth62 (Supplementary Fig. 10a). In the longer term the soil is subject to many of the impacts that occur in other agricultural systems due to the lack of vegetative cover, including loss of OM, increased susceptibility to elevated erosion, declining fertility (unless fertilisers are used) and above- and below-ground biodiversity loss63,64,65 (Supplementary Fig. 10a). Agriculture on highly weathered tropical soil often involves little to no soil conservation measures and organic or inorganic nutrient replenishment is limited66. Subsequent fallow periods can ameliorate many of these impacts64, as well as other alternative practices (Table 1), but too short a fallow period results in declining crop and timber yields as a spiral of decline occurs.
The complexity of multiple management options
The processes, feedbacks, impacts and systems diagrams associated with these stand-alone farm management practices (both in the short- and long-term) are presented in more detail in the Supplementary Information. However, agricultural land has diverse management systems, with farmers having multiple tools to address observed system performance. For example, in a tilled or forest clearing and burning system, both practices can lead to elevated soil erosion and deplete soil nutrients, which has a negative relationship with soil OM (Fig. 1b). We attempt to highlight the complexity of long-term conventional agricultural management practices in contrast to short-term effects for crops in Fig. 1 and for livestock systems in Fig. 2 and how these impacts affect our capacity to produce food from agricultural soils, combining the feedbacks identified from the literature for each individual management practice (Supplementary Figs. 1−10). In the short-term, the impacts of management activities on the yield potential of a soil are typically positive and have a positive relationship with yield (Figs. 1a and 2a), or the relationships between management activity and impact and between impact and yield are both negative which leads to an overall positive relationship between management impact and yield (e.g., spraying, flooding in Fig. 1a). Whereas, in the long-term, the repeated practice of some management activities can lead to soil impacts which negatively affect yield, such as OM decline, elevated soil erosion, salinisation, resistance, biodiversity decline, compaction, vegetation loss and accumulation/toxicity (Figs. 1b and 2b). Multiple management activities, including tillage, forest clearing and burning, irrigation, grazing of rangelands, and spraying, can be associated with soil impacts that negatively affect yield, which could be alleviated or exacerbated when used in combination with other management practices.
a and in the long-term (b) and how multiple management tools are used to address the long-term impacts of management activities and maintain crop yields. The actions of the farmer (i.e., leading to the management intervention, often in response to yields or profits) is shown with a dashed arrow, while the knock-on effects of these actions are arrived at by solid black arrows. The positive or negative symbols indicate the direction of the relationship between the two factors (e.g., a ‘+’ showing a positive relationship between two factors, such as liming and pH, and a ‘-‘ indicating a negative relationship, such as between spraying and competition). Grazing systems are excluded due to the divergent nature of livestock systems versus cropping systems (see Fig. 2). See supporting information for links between management activity and impacts.
a and in the long-term (b) and how multiple management tools are used to address the impacts of long-term management practices and maintain meat and/or milk yields. The actions of the farmer (i.e., leading to the management intervention, often in response to yields or profits) is shown with a dashed arrow, while the knock-on effects of these actions are arrived at by solid black arrows. The positive or negative symbols indicate the direction of the relationship between the two factors (e.g., a ‘+’ showing a positive relationship between two factors, such as fertiliser and nutrients, and a ‘-‘ indicating a negative relationship between two factors, such as soil erosion and organic matter). See supporting information for links between management activity and impacts.
Breaking the cycle
We have covered the impacts of conventional management of agricultural soils in the short- and long-term, however, there is evidence demonstrating that alternative farming practices can break or slow down the reinforcing cycle of impacts eroding soil resilience and the capacity to produce a yield from soil (Table 1). Thus, the negative impacts of conventional long-term management on soil resilience can be partially or fully negated through the application of alternative practices; however, most alternative practices come with trade-offs as well as benefits (Table 1).
Significance of conventional agricultural management practices for soil resilience
Soils take a long time to form, with it taking about 1000 years to generate a depth of 25 mm of soil, although it can be faster in some regions67. Therefore, we consider soil loss via elevated erosion to be the most important impact of feedback loops driven by agricultural management practices68. This is because in the timespans considered here, elevated soil loss is effectively permanent, and without soils, crops cannot be grown. Therefore, any feedback loop associated with elevated soil erosion should be prioritised (Figs. 1 and 2). This means inappropriate tillage, rangeland grazing, and forest clearing and burning are the management systems that pose the greatest extant and pervasive threat to soil resilience and food production. In these cases, the removal of vegetation and exposure of bare soil to water and wind erosion processes typically cause elevated soil erosion. This is exacerbated by the loss of soil OM, which promotes the degradation of soil structure and aggregate stability, and under tillage, the development of plough-pans, which prevent infiltration of effective rainfall. Weakened soil aggregates in combination with reduced infiltration and consequential enhanced surface runoff means elevated soil erosion is highly likely. It is predicted that future cropland expansion will be greatest in Sub-Saharan Africa, South America and Southeast Asia, meaning the least developed economies will be open to the greatest threats to soil resilience69. The extent of overgrazing and associated reductions in the carrying capacity of grazed lands are also key factors in the high positioning of overgrazing of rangelands56.
We consider salinisation caused by inappropriate irrigation the next most important feedback loop discussed here. This is primarily because of (i) its extent, affecting 20% of irrigated land70; (ii) its difficulty to reverse, and; (iii) the uncertainty around its impact on soil biota71. Contamination of soils caused by the introduction of toxic components via pesticide spraying and plastic mulching follows salinisation in order of importance, respectively, due to their eventual toxicity to soil and the difficulties in reversing it (see Supplementary Information). Compaction of soils and the inputs required to sustain soils that are under intensive grazing are the next most important impacts, due to the difficulty in reversing soil compaction and the ongoing dependency on continued inputs of agrochemicals (Supplementary Fig. 8 and Supplementary Information). Soil acidification associated with N fertiliser inputs follows, although this impact is not challenging to reverse in countries where lime or other resources that neutralise soil pH are available. However, this is not the case for many countries and for many farmers. Liming and flooding share the status of the least consequential feedback loops presented here, due to the unlikelihood of liming being carried out beyond an optimal soil pH and the long-term productivity of flooded soils.
Feedback loops and the potential for passing critical thresholds in agricultural soils
Lastly, we highlight the potential danger of unexpected and unintended consequences. Human activities have the potential to push ecosystems past critical thresholds at which even a small perturbation can qualitatively alter the state or development of a system – termed ‘tipping points’3,72. Given the importance of agricultural systems, abrupt changes in soil resilience and the consequent effect on food and feed yields resulting from tipping points in agricultural soils could be speculated to cause near ‘end-of-world’ scenarios73. Whilst not all the reinforcing feedback loops identified above will lead to tipping points, prudent risk management requires consideration of these bad-to-worst-case scenarios74. Although not considered here, the potential cumulative impacts on soil systems when faced with the inappropriate application of the conventional management practices described herein, in combination with the impacts of climate change, have the potential to cause system collapses much sooner and more pervasively than individual drivers acting alone3.
Systems theory suggests that for various tipping points, early warning signals prior to system collapse may be detectable. For soils, early warnings might include non-responsive soils with crop yields unaffected by nutrient inputs75. A great deal of research has focused on identifying early warning metrics linked to critical slowing down theory1 and alternative approaches to identifying resilience loss in real systems prior to tipping points through structural metrics76,77. Examples of such early warnings within the context of soil are few. However, changes in soil moisture autocorrelation have been identified as an early warning signal for drought-induced food crises, with a lead time of up to three to six months for every case78. Ongoing research into soil functionality and soil resilience driven by the soil microbiome may provide further tools to understand declines in soil resilience9,79,80 and to identify soil systems approaching critical thresholds. Systems may be able to evade tipping points via spatial re-organisation81. Future studies should investigate whether spatial re-organisation can provide signals of decline of agricultural soils resilience, although early warning signals may be less likely to be observed when driven by multiple, fast drivers and extreme events3,82. Further work is also needed to understand the potential for human intervention to prevent critical transitions in soils. Extension services have not been reviewed here, with this study focussing on soil processes. However, the impact of the training and support farmers receive from extension services can be substantial for improving soil management83, not only for mitigating the impacts of agricultural practices on soil resilience, but also for closing yield gaps and reducing the effects of agriculture on wider externalities84.
Conclusions
Resilient soils are essential for food and feed security, ecological diversity, and for their role in the global carbon cycle. Yet, inappropriate conventional farming practices over the long term can threaten the resilience of agricultural soils and may undermine food and feed security. Herein, we have examined the scientific literature to support the conceptualisation of short- and long-term impacts of multiple agricultural management practices and presented them as feedback loops, applying a “systems thinking” approach to the resilience of agricultural soils. We have summarised these system loops into overarching figures of multiple management practices and highlighted the complexity of managing soils to support their resilience and associated food production. We find that in the short term, many agricultural practices can enhance food and feed yields, which leads to the continuation of the practice. However, long-term repetition of some agricultural practices can have impacts that threaten soil resilience and reduce yields. We suggest that practices which cause soil loss via elevated erosion pose the greatest risk to soil resilience, highlighting inappropriate tillage, forest clearing and burning, and overgrazing of rangelands as examples of primary threats to global soil resilience. Lastly, we suggest that concepts of resilience, critical thresholds, risk management and systems theory are of fundamental importance for the management of resilient agricultural soils.
Data availability
No datasets were generated or analysed during the current study.
References
Scheffer, M., Carpenter, S. R., Dakos, V. & Nes, E. H. V. Generic indicators of ecological resilience: inferring the chance of a critical transition. Annu. Rev. Ecol. Evol. Syst. 46, 145–167 (2015).
Scheffer, M. et al. Anticipating critical transitions. Science 338, 344–348 (2012).
Willcock, S., Cooper, G. S., Addy, J. & Dearing, J. A. Earlier collapse of Anthropocene ecosystems driven by multiple faster and noisier drivers. Nat. Sustain. https://doi.org/10.1038/s41893-023-01157-x (2023).
Benton, T. G. et al. Environmental tipping points and food system dynamics: Main Report. (The Global Food Security Programme, UK, 2017).
FAO. Soils for nutrition: state of the art. (Food and Agriculture Organisation of the United Nations, Rome, 2022).
Friedlingstein, P. et al. Global Carbon Budget 2021. Earth Syst. Sci. Data 14, 1917–2005 (2022).
Anthony, M. A., Bender, S. F. & van der Heijden, M. G. A. Enumerating soil biodiversity. Proc. Natl. Acad. Sci. 120, e2304663120 (2023).
Bardgett, R. D. & van der Putten, W. H. Belowground biodiversity and ecosystem functioning. Nature 515, 505–511 (2014).
Hartmann, M. & Six, J. Soil structure and microbiome functions in agroecosystems. Nat. Rev. Earth Environ. 4, 4–18 (2023).
Kay, B. D. In Advances in Soil Science 12: Volume 12 (ed B. A. Stewart) 1–52 (Springer New York, 1990).
Seybold, C., Herrick, J. E. & Brejda, J. Soil resilience: a fundamental component of soil quality. Soil Sci. 164, 224–234 (1999).
FAO and ITPS. Status of the World’s Soil Resources (SWSR) - Main Report. (Food and Agriculture Organization of the United Nations and Intergovernmental Technical Panel on Soils, Rome, Italy, 2015).
Kraamwinkel, C. T., Beaulieu, A., Dias, T. & Howison, R. A. Planetary limits to soil degradation. Commun. Earth Environ. 2, 249 (2021).
IPBES. The IPBES regional assessment report on biodiversity and ecosystem services for Europe and Central Asia. In Secretariat of the Intergovernmental Science-Policy Platform on Biodiversity and Ecosystem Services (eds Rounsevell, M., Fischer, M.,Torre-Marin Rando, A. & Mader, A.), Bonn, Germany. 892 pages (2018).
ELD Initiative. The value of land: Prosperous lands and positive rewards through sustainable land management. Available from www.eldinitiative.org (2015).
Betancur-Corredor, B., Lang, B. & Russell, D. J. Reducing tillage intensity benefits the soil micro- and mesofauna in a global meta-analysis. Eur. J. Soil Sci. 73, e13321 (2022).
Pittelkow, C. M. et al. When does no-till yield more? A global meta-analysis. Field Crops Res. 183, 156–168 (2015).
Chellappa, J., Sagar, K. L., Sekaran, U., Kumar, S. & Sharma, P. Soil organic carbon, aggregate stability and biochemical activity under tilled and no-tilled agroecosystems. J. Agric. Food Res. 4, 100139 (2021).
Montgomery, D. R. Soil erosion and agricultural sustainability. Proc. Natl. Acad. Sci. 104, 13268–13272 (2007).
Zhao, X. et al. Crop yields under no-till farming in China: A meta-analysis. Eur. J. Agron. 84, 67–75 (2017).
Zou, T., Zhang, X. & Davidson, E. A. Global trends of cropland phosphorus use and sustainability challenges. Nature 611, 81–87 (2022).
Li, Y. et al. Assessment of soil water, carbon and nitrogen cycling in reseeded grassland on the North Wyke Farm Platform using a process-based model. Sci. Total Environ. 603-604, 27–37 (2017).
Vonk, W. J. et al. The legacy effect of synthetic N fertiliser. Eur. J. Soil Sci. 73, e13238 (2022).
Flynn, N. E., Comas, L. H., Stewart, C. E. & Fonte, S. J. High N availability decreases N uptake and yield under limited water availability in maize. Sci. Rep. 13, 14269 (2023).
Albornoz, F. Crop responses to nitrogen overfertilization: A review. Sci. Hortic. 205, 79–83 (2016).
Naveed, M. et al. Impact of long-term fertilization practice on soil structure evolution. Geoderma 217-218, 181–189 (2014).
Geisseler, D. & Scow, K. M. Long-term effects of mineral fertilizers on soil microorganisms – A review. Soil Biol. Biochem. 75, 54–63 (2014).
Paes da Costa, D. et al. Soil fertility impact on recruitment and diversity of the soil microbiome in sub-humid tropical pastures in Northeastern Brazil. Sci. Rep. 14, 3919 (2024).
Goulding, K. W. T. Soil acidification and the importance of liming agricultural soils with particular reference to the United Kingdom. Soil Use Manag. 32, 390–399 (2016).
Xu, D., Carswell, A., Zhu, Q., Zhang, F. & de Vries, W. Modelling long-term impacts of fertilization and liming on soil acidification at Rothamsted experimental station. Sci. Total Environ. 713, 136249 (2020).
OECD & FAO. OECD-FAO Agricultural Outlook 2012. (2012).
Silva, V. et al. Pesticide residues in European agricultural soils – A hidden reality unfolded. Sci. Total Environ. 653, 1532–1545 (2019).
Pelosi, C. et al. Residues of currently used pesticides in soils and earthworms: A silent threat?. Agric. Ecosyst. Environ. 305, 107167 (2021).
Varah, A. et al. The costs of human-induced evolution in an agricultural system. Nat. Sustain. 3, 63–71 (2020).
Kelepertzis, E. Accumulation of heavy metals in agricultural soils of Mediterranean: Insights from Argolida basin, Peloponnese, Greece. Geoderma 221-222, 82–90 (2014).
Kasirajan, S. & Ngouajio, M. Polyethylene and biodegradable mulches for agricultural applications: a review. Agron. Sustain. Dev. 32, 501–529 (2012).
Kitamoto, H. et al. Accelerated degradation of plastic products via yeast enzyme treatment. Sci. Rep. 13, 2386 (2023).
Zhang, D. et al. Plastic pollution in croplands threatens long-term food security. Glob. Change Biol. 26, 3356–3367 (2020).
Akhir, M. A. M. & Mustapha, M. Formulation of biodegradable plastic mulch film for agriculture crop protection: a review. Polym. Rev. 62, 890–918 (2022).
Iqbal, B. et al. Impacts of soil microplastics on crops: A review. Appl. Soil Ecol. 181, 104680 (2023).
Azeem, I. et al. Uptake and accumulation of nano/microplastics in plants: a critical review. Nanomaterials 11 https://doi.org/10.3390/nano11112935 (2021).
FAO. (ed FAO) (Rome, Italy, 2024).
Kukal, M. S. & Irmak, S. Irrigation-limited yield gaps: trends and variability in the United States post-1950. Environ. Res. Commun. 1, 061005 (2019).
Mehta, P. et al. Half of twenty-first century global irrigation expansion has been in water-stressed regions. Nat. Water 2, 254–261 (2024).
Pulido-Bosch, A. et al. Impacts of agricultural irrigation on groundwater salinity. Environ. Earth Sci. 77, 197 (2018).
Greenland, D. The sustainability of rice farming. (Wallingford CAB International).
Peng, S., Tang, Q. & Zou, Y. Current Status and Challenges of Rice Production in China. Plant Prod. Sci. 12, 3–8 (2009).
Yanai, J. et al. Long-term changes in paddy soil fertility in tropical Asia after 50 years of the Green Revolution. Eur. J. Soil Sci. 73, e13193 (2022).
Allen, V. G. et al. An international terminology for grazing lands and grazing animals. Grass Forage Sci. 66, 2–28 (2011).
Maestre, F. T. et al. Grazing and ecosystem service delivery in global drylands. Science 378, 915–920 (2022).
Carswell, A. et al. Combining targeted grass traits with red clover improves grassland performance and reduces need for nitrogen fertilisation. Eur. J. Agron. 133, 126433 (2022).
Drewry, J. J., Cameron, K. C. & Buchan, G. D. Pasture yield and soil physical property responses to soil compaction from treading and grazing a review. Soil Res. 46, 237–256 (2008).
Harris, R. B. Rangeland degradation on the Qinghai-Tibetan plateau: A review of the evidence of its magnitude and causes. J. Arid Environ. 74, 1–12 (2010).
Monteiro, L. A. et al. Assessment of yield gaps on global grazed-only permanent pasture using climate binning. Glob. Change Biol. 26, 1820–1832 (2020).
Wolf, J., Chen, M. & Asrar, G. R. Global rangeland primary production and its consumption by livestock in 2000–2010. Remote Sens. 13, 3430 (2021).
Piipponen, J. et al. Global trends in grassland carrying capacity and relative stocking density of livestock. Glob. Chang Biol. 28, 3902–3919 (2022).
Bolo, P. et al. Rangeland degradation: Causes, consequences, monitoring techniques and remedies. Working Paper. (International Center for Tropical Agriculture (CIAT), Nairobi and Kenya, Online, 2019).
Zhao, H. L., Zhao, X. Y., Zhou, R. L., Zhang, T. H. & Drake, S. Desertification processes due to heavy grazing in sandy rangeland, Inner Mongolia. J. Arid Environ. 62, 309–319 (2005).
Fenetahun, Y. et al. Impact of Grazing Intensity on Soil Properties in Teltele Rangeland, Ethiopia. Front. Environ. Sci. 9 https://doi.org/10.3389/fenvs.2021.664104 (2021).
Grinnell, N. A., Komainda, M., Tonn, B., Hamidi, D. & Isselstein, J. Long-term effects of extensive grazing on pasture productivity. Anim. Prod. Sci. 63, 1236–1247 (2023).
van Vliet, N. et al. Trends, drivers and impacts of changes in swidden cultivation in tropical forest-agriculture frontiers: A global assessment. Glob. Environ. Change 22, 418–429 (2012).
Bauters, M. et al. Increasing calcium scarcity along Afrotropical forest succession. Nat. Ecol. Evol. 6, 1122–1131 (2022).
Bauters, M. et al. Soil nutrient depletion and tree functional composition shift following repeated clearing in secondary forests of the Congo Basin. Ecosystems 24, 1422–1435 (2021).
Lohbeck, M. et al. Functional diversity changes during tropical forest succession. Perspect. Plant Ecol., Evol. Syst. 14, 89–96 (2012).
Mathur, I. & Bhattacharya, P. Transition from shifting cultivation to agroforestry: A case study of regrouped villages in Tripura, India. Environ. Chall. 7, 100471 (2022).
Jones, A. et al. Soil Atlas of Africa. (Publications Office of the European Union, 2013).
Zhang, Y., Hartemink, A. E., Vanwalleghem, T., Bonfatti, B. R. & Moen, S. Climate and land use changes explain variation in the A horizon and soil thickness in the United States. Commun. Earth Environ. 5, 129 (2024).
Collins, A. L. & Zhang, Y. Exceedance of modern ‘background’ fine-grained sediment delivery to rivers due to current agricultural land use and uptake of water pollution mitigation options across England and Wales. Environ. Sci. Policy 61, 61–73 (2016).
Borrelli, P. et al. Policy implications of multiple concurrent soil erosion processes in European farmland. Nat. Sustain. 6, 103–112 (2023).
Egamberdieva, D., Wirth, S., Bellingrath-Kimura, S. D., Mishra, J. & Arora, N. K. Salt-tolerant plant growth promoting Rhizobacteria for enhancing crop productivity of saline soils. Front. Microbiol. 10, 2791 (2019).
Rath, K. M. & Rousk, J. Salt effects on the soil microbial decomposer community and their role in organic carbon cycling: A review. Soil Biol. Biochem. 81, 108–123 (2015).
Lenton, T. M. et al. Tipping elements in the Earth’s climate system. Proc. Natl. Acad. Sci. 105, 1786–1793 (2008).
Kareiva, P. & Carranza, V. Existential risk due to ecosystem collapse: Nature strikes back. Futures 102, 39–50 (2018).
Kemp, L. et al. Climate Endgame: Exploring catastrophic climate change scenarios. Proc. Natl. Acad. Sci. 119, e2108146119 (2022).
Roobroeck, D., Palm, C. A., Nziguheba, G., Weil, R. & Vanlauwe, B. Assessing and understanding non-responsiveness of maize and soybean to fertilizer applications in African smallholder farms. Agric. Ecosyst. Environ. 305, 107165 (2021).
Doncaster, C. P. et al. Early warning of critical transitions in biodiversity from compositional disorder. Ecology 97, 3079–3090 (2016).
Mayfield, R. J. et al. Metrics of structural change as indicators of chironomid community stability in high latitude lakes. Quat. Sci. Rev. 249, 106594 (2020).
Krishnamurthy R, P. K., Fisher, J. B., Choularton, R. J. & Kareiva, P. M. Anticipating drought-related food security changes. Nat. Sustain. https://doi.org/10.1038/s41893-022-00962-0 (2022).
Iqbal, S., Begum, F., Nguchu, B. A., Claver, U. P. & Shaw, P. The invisible architects: microbial communities and their transformative role in soil health and global climate changes. Environ. Microbiome 20, 36 (2025).
Rodríguez del Río, Á, Scheu, S. & Rillig, M. C. Soil microbial responses to multiple global change factors as assessed by metagenomics. Nat. Commun. 16, 5058 (2025).
Rietkerk, M. et al. Evasion of tipping in complex systems through spatial pattern formation. Science 374, eabj0359 (2021).
Steffen, W., Broadgate, W., Deutsch, L., Gaffney, O. & Ludwig, C. The trajectory of the Anthropocene: The great acceleration. Anthropocene Rev. 2, 81–98 (2015).
McKenzie, D. C. Visual soil examination techniques as part of a soil appraisal framework for farm evaluation in Australia. Soil Tillage Res. 127, 26–33 (2013).
Davis, K. E., Babu, S. C. & Ragasa, C. Agricultural extension: Global status and performance in selected countries. (International Food Policy Research Institute, 2020).
Cooper, J. et al. Shallow non-inversion tillage in organic farming maintains crop yields and increases soil C stocks: a meta-analysis. Agron. Sustain. Dev. 36, 22 (2016).
Cozim-Melges, F. et al. Farming practices to enhance biodiversity across biomes: a systematic review. npj Biodivers. 3, 1 (2024).
Toliver, D. K. et al. Effects of No-Till on Yields as Influenced by Crop and Environmental Factors. Agron. J. 104, 530–541 (2012).
Bai, Z. et al. Nitrogen, phosphorus, and potassium flows through the manure management chain in China. Environ. Sci. Technol. 50, 13409–13418 (2016).
Hijbeek, R. et al. Use of organic inputs by arable farmers in six agro-ecological zones across Europe: Drivers and barriers. Agric. Ecosyst. Environ. 275, 42–53 (2019).
Sa’adu, I. & Farsang, A. Plastic contamination in agricultural soils: a review. Environ. Sci. Eur. 35, 13 (2023).
Subbarao, G. V. & Searchinger, T. D. A “more ammonium solution” to mitigate nitrogen pollution and boost crop yields. Proc. Natl. Acad. Sci. 118, e2107576118 (2021).
Han, Y., White, P. J. & Cheng, L. Mechanisms for improving phosphorus utilization efficiency in plants. Ann. Bot. 129, 247–258 (2021).
Abalos, D., Jeffery, S., Sanz-Cobena, A., Guardia, G. & Vallejo, A. Meta-analysis of the effect of urease and nitrification inhibitors on crop productivity and nitrogen use efficiency. Agric. Ecosyst. Environ. 189, 136–144 (2014).
Li, T. et al. Enhanced-efficiency fertilizers are not a panacea for resolving the nitrogen problem. Glob. Chang Biol. 24, e511–e521 (2018).
Kessel, G. J. T. et al. Development and validation of IPM strategies for the cultivation of cisgenically modified late blight resistant potato. Eur. J. Agron. 96, 146–155 (2018).
Serrano-Ruiz, H., Martin-Closas, L. & Pelacho, A. M. Biodegradable plastic mulches: Impact on the agricultural biotic environment. Sci. Total Environ. 750, 141228 (2021).
de Oliveira Ferreira, A. et al. Macroaggregation and soil organic carbon restoration in a highly weathered Brazilian Oxisol after two decades under no-till. Sci. Total Environ. 621, 1559–1567 (2018).
Afzal, M. et al. Potential Breeding Strategies for Improving Salt Tolerance in Crop Plants. J. Plant Growth Regul. 42, 3365–3387 (2023).
Martínez-Eixarch, M. et al. Multiple environmental benefits of alternate wetting and drying irrigation system with limited yield impact on European rice cultivation: The Ebre Delta case. Agric. Water Manag. 258, 107164 (2021).
Allen, J. et al. in Sustainable Rice Straw Management (eds Martin Gummert, Nguyen Van Hung, Pauline Chivenge, & Boru Douthwaite) 145–159 (Springer International Publishing, 2020).
Kautz, T. Research on subsoil biopores and their functions in organically managed soils: A review. Renew. Agric. Food Syst. 30, 318–327 (2015).
Pérès, G. et al. Mechanisms linking plant community properties to soil aggregate stability in an experimental grassland plant diversity gradient. Plant Soil 373, 285–299 (2013).
Jobbágy, E. G. & Jackson, R. B. The Vertical Distribution Of Soil Organic Carbon And Its Relation To Climate And Vegetation. Ecol. Appl. 10, 423–436 (2000).
Jordon, M. W., Winter, D. M. & Petrokofsky, G. Advantages, disadvantages, and reasons for non-adoption of rotational grazing, herbal leys, trees on farms and ley-arable rotations on English livestock farms. Agroecol. Sustain. Food Syst. 47, 330–354 (2023).
Rivero, J., Morgan, S., Fajardo, M. & Chilibroste, P. 27. Animal and land performance and soil carbon content of grasslands grazed by dairy x beef steers under set-stocking or cell-grazing over a four-year experiment in Devon. Anim. - Sci. Proc. 15, 27–28 (2024).
Aubault, H. et al. Grazing impacts on the susceptibility of rangelands to wind erosion: The effects of stocking rate, stocking strategy and land condition. Aeolian Res. 17, 89–99 (2015).
Papanastasis, V. P. Restoration of degraded grazing lands through grazing management: can it work?. Restor. Ecol. 17, 441–445 (2009).
Rinehart, L. Pasture, Rangeland, and Adaptive Grazing. https://attra.ncat.org/wp-content/uploads/2020/03/past_range_graze_2020.pdf (2020).
Shang, Z. H. et al. The sustainable development of grassland-livestock systems on the Tibetan plateau: problems, strategies and prospects. Rangel. J. 36, 267–296 (2014).
Bruun, T. B., Mertz, O. & Elberling, B. Linking yields of upland rice in shifting cultivation to fallow length and soil properties. Agric. Ecosyst. Environ. 113, 139–149 (2006).
Nackoney, J. et al. Coupled forest zoning and agricultural intervention yields conflicting outcomes for tropical forest conservation in the Democratic Republic of the Congo (DRC). Environ. Res. Lett. 17, 064002 (2022).
Meyfroidt, P. Trade-offs between environment and livelihoods: Bridging the global land use and food security discussions. Glob. Food Secur. 16, 9–16 (2018).
Bernard, T., Lambert, S., Macours, K. & Vinez, M. Impact of small farmers’ access to improved seeds and deforestation in DR Congo. Nat. Commun. 14, 1603 (2023).
Hands, M. The search for a sustainable alternative to slash-and-burn agriculture in the World’s rain forests: the Guama Model and its implementation. R. Soc. Open Sci. 8, 201204 (2021).
Acknowledgements
Rothamsted Research receives strategic funding from the UK Research and Innovation (UKRI) Biotechnology and Biological Sciences Research Council (BBSRC). This paper was conceived as part of the Resilient Farming Futures [BB/X010961/1; BBS/E/RH/230004A] Institute Strategic Programme. We also acknowledge support from the Growing Health [BB/X010953/1] and AgZero+ [NE/W005050/1] programmes. We also gratefully acknowledge Amy Dodd for her support with preparing the presented figures.
Ethics declarations
Competing interests
The authors declare no competing interests.
Additional information
Publisher’s note Springer Nature remains neutral with regard to jurisdictional claims in published maps and institutional affiliations.
Supplementary information
Rights and permissions
Open Access This article is licensed under a Creative Commons Attribution 4.0 International License, which permits use, sharing, adaptation, distribution and reproduction in any medium or format, as long as you give appropriate credit to the original author(s) and the source, provide a link to the Creative Commons licence, and indicate if changes were made. The images or other third party material in this article are included in the article’s Creative Commons licence, unless indicated otherwise in a credit line to the material. If material is not included in the article’s Creative Commons licence and your intended use is not permitted by statutory regulation or exceeds the permitted use, you will need to obtain permission directly from the copyright holder. To view a copy of this licence, visit http://creativecommons.org/licenses/by/4.0/.
About this article
Cite this article
Carswell, A.M., Willcock, S., Blackwell, M.S.A. et al. Agricultural practices can threaten soil resilience through changing feedback loops. npj Sustain. Agric. 3, 56 (2025). https://doi.org/10.1038/s44264-025-00098-6
Received: 25 June 2025
Accepted: 14 September 2025
Published: 01 October 2025
DOI: https://doi.org/10.1038/s44264-025-00098-6
.png)


